• Home
Contato
  • Direito Constitucional
  • 16 Peças processuais
  • 15 Comissões Permanentes
  • 14 Controle de Constitucionalidade
  • 13 Critério para classificação das Constituições
  • 12 Processo Legislativo
  • 11 ADI`S
  • 10 Federação
  • 09 Normas Aplicáveis e Programáticas
  • 08 Direitos Sociais
  • 07 Democracia Semi Direta
  • 03 Propriedade, Sindicatos, Recursos, Saúde e Prev.
  • 02 Direitos Fundamentais
  • 01 Introdução ao Direito Constitucional
  • Definição da Constituição
  • Ciência Política
  • 09 Eleições, Organograma do poder exec. e leg
  • 08 Organograma do Poder Judiciário
  • 07 Função do Estado
  • 06 Maquiavel
  • 05 Poderes & Formas de Governo
  • 04 Forma Republicana e Parlamentarismo
  • 03 Ditadura e Formas de Governo
  • 02 Democracia
  • 01 Poder
  • Direito Administrativo
  • 10 Atos Administrativos
  • 09 Do Estatuto dos Funcionários Públicos Civis
  • 08 Canvas de Políticas Públicas
  • 06 Princípios da Administração Pública
  • 05 Case
  • 04 Agentes Públicos
  • 03 Administração Pública Brasileira
  • 01 Princípios Constitucionais
  • Direito do Consumidor
  • 03 Da defesa do consumidor em juízo
  • 02 Respons. Civil no CDC e Publicidade
  • 01 Política Nacional das Relações de Consumo
  • Direito Civil
  • 17 Cases Civil • Bens, posse e propriedade
  • 16 Parte II • Direitos reais vs. direitos pessoais
  • 15 Direitos reais vs. direitos pessoais
  • 14 Direitos Reais
  • 13 Obrigações
  • 12 Jus persequendi e jus praeferendi
  • 10 Casamento
  • 09 Revisão
  • 08 Direitos da Personalidade
  • 07 Negócio Jurídico
  • 06 Classificação dos bens
  • 05 Relação Jurídica e seu Objeto
  • 04 Domicílio
  • 03 Morte
  • 02 Emancipação
  • 01 Capacidade
  • Direito Empresarial
  • 10 Operações Societárias
  • 09 Sociedades
  • 08 Contrato Social
  • 07 Marca
  • 05 Patentes e desenhos industriais
  • 04 Propriedade Intelectual
  • 03 Nomenclaturas
  • 02 Proibições, espécies e responsabilidade
  • 01 Básico - Fontes e definições
  • Direito Penal
  • 10 Prescrição, graça, anistia e indulto
  • 09 Medidas de segurança e concurso de crimes
  • 08 Das circunstâncias agravantes
  • 07 Multas e aplicação das penas privativas de liberdade
  • 06 Penas restritivas de direito
  • 05 Penas privativas de liberdade
  • 03 Iter Criminis
  • 02 Teoria do Crime
  • 01 Princípio da Legalidade
  • Direito Processual Civil
  • Decisão Judicial
  • 09 Linha do Tempo do Processo
  • 08 Revisão
  • 07 Sujeitos de um processo
  • 06 Princípios Processuais
  • 05 Como fazer uma petição inicial
  • 04 Competência e exceções da capacidade postulatória
  • 03 Características da jurisdição
  • 02 Etapas de um processo
  • 01 Contencioso vs Voluntário
  • TGD
  • 05 Kelsen • Teoria Pura do Direito
  • 04 Tipos de Antinomia
  • 03 Validade, vigor e revogação
  • 02 Direito Objetivo e Subjetivo
  • 01 História
  • MASC
  • 09 Justiça retributiva e restaurativa
  • 08 Tipos de mediação
  • 07 Resolução Nº. 125/2010 CNJ
  • 06 Auto Compositivos e Heterocompositivos
  • 05 Simulação de Mediação
  • 04 Processos auto compositivos, vinc. e não vinculantes
  • 03 Cases
  • 02 Teoria dos Jogos
  • 01 O poder judiciário e a solução de conflitos
  • ODS
  • In English
  • We need to talk about an injustice
  • Mental Mode
  • What's the right thing to do?
D
Dafne Fonseca
  • Home
Contato
  • Direito Constitucional
  • 16 Peças processuais
  • 15 Comissões Permanentes
  • 14 Controle de Constitucionalidade
  • 13 Critério para classificação das Constituições
  • 12 Processo Legislativo
  • 11 ADI`S
  • 10 Federação
  • 09 Normas Aplicáveis e Programáticas
  • 08 Direitos Sociais
  • 07 Democracia Semi Direta
  • 03 Propriedade, Sindicatos, Recursos, Saúde e Prev.
  • 02 Direitos Fundamentais
  • 01 Introdução ao Direito Constitucional
  • Definição da Constituição
  • Ciência Política
  • 09 Eleições, Organograma do poder exec. e leg
  • 08 Organograma do Poder Judiciário
  • 07 Função do Estado
  • 06 Maquiavel
  • 05 Poderes & Formas de Governo
  • 04 Forma Republicana e Parlamentarismo
  • 03 Ditadura e Formas de Governo
  • 02 Democracia
  • 01 Poder
  • Direito Administrativo
  • 10 Atos Administrativos
  • 09 Do Estatuto dos Funcionários Públicos Civis
  • 08 Canvas de Políticas Públicas
  • 06 Princípios da Administração Pública
  • 05 Case
  • 04 Agentes Públicos
  • 03 Administração Pública Brasileira
  • 01 Princípios Constitucionais
  • Direito do Consumidor
  • 03 Da defesa do consumidor em juízo
  • 02 Respons. Civil no CDC e Publicidade
  • 01 Política Nacional das Relações de Consumo
  • Direito Civil
  • 17 Cases Civil • Bens, posse e propriedade
  • 16 Parte II • Direitos reais vs. direitos pessoais
  • 15 Direitos reais vs. direitos pessoais
  • 14 Direitos Reais
  • 13 Obrigações
  • 12 Jus persequendi e jus praeferendi
  • 10 Casamento
  • 09 Revisão
  • 08 Direitos da Personalidade
  • 07 Negócio Jurídico
  • 06 Classificação dos bens
  • 05 Relação Jurídica e seu Objeto
  • 04 Domicílio
  • 03 Morte
  • 02 Emancipação
  • 01 Capacidade
  • Direito Empresarial
  • 10 Operações Societárias
  • 09 Sociedades
  • 08 Contrato Social
  • 07 Marca
  • 05 Patentes e desenhos industriais
  • 04 Propriedade Intelectual
  • 03 Nomenclaturas
  • 02 Proibições, espécies e responsabilidade
  • 01 Básico - Fontes e definições
  • Direito Penal
  • 10 Prescrição, graça, anistia e indulto
  • 09 Medidas de segurança e concurso de crimes
  • 08 Das circunstâncias agravantes
  • 07 Multas e aplicação das penas privativas de liberdade
  • 06 Penas restritivas de direito
  • 05 Penas privativas de liberdade
  • 03 Iter Criminis
  • 02 Teoria do Crime
  • 01 Princípio da Legalidade
  • Direito Processual Civil
  • Decisão Judicial
  • 09 Linha do Tempo do Processo
  • 08 Revisão
  • 07 Sujeitos de um processo
  • 06 Princípios Processuais
  • 05 Como fazer uma petição inicial
  • 04 Competência e exceções da capacidade postulatória
  • 03 Características da jurisdição
  • 02 Etapas de um processo
  • 01 Contencioso vs Voluntário
  • TGD
  • 05 Kelsen • Teoria Pura do Direito
  • 04 Tipos de Antinomia
  • 03 Validade, vigor e revogação
  • 02 Direito Objetivo e Subjetivo
  • 01 História
  • MASC
  • 09 Justiça retributiva e restaurativa
  • 08 Tipos de mediação
  • 07 Resolução Nº. 125/2010 CNJ
  • 06 Auto Compositivos e Heterocompositivos
  • 05 Simulação de Mediação
  • 04 Processos auto compositivos, vinc. e não vinculantes
  • 03 Cases
  • 02 Teoria dos Jogos
  • 01 O poder judiciário e a solução de conflitos
  • ODS
  • In English
  • We need to talk about an injustice
  • Mental Mode
  • What's the right thing to do?

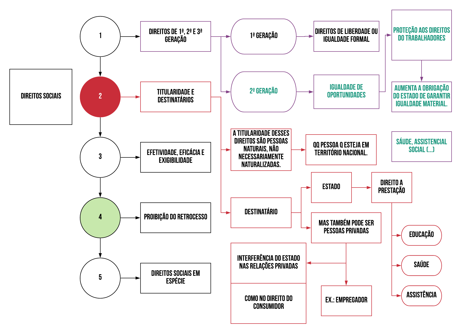
08 Direitos Sociais

Direito Constitucional

VOCÊ TAMBÉM PODE GOSTAR

02 Direitos Fundamentais
"Temos o direito de ser iguais quando a nossa diferença nos inferioriza; e temos o direito de ser diferentes quando a nossa igualdade nos descaracteriza. Daí a necessidade de uma igualdade que reconheça as diferenças e de uma diferença que não produza, alimente ou reproduza as desigualdades". Boaventura de Souza Santos
Direito Constitucional
15 Comissões Permanentes
Direito Constitucional
Definição da Constituição
Todo o poder emana do povo.
Direito Constitucional
14 Controle de Constitucionalidade
Direito Constitucional
10 Federação
03 Propriedade, Sindicatos, Recursos, Saúde e Prev.
Direito Constitucional
11 ADI`S
Direito Constitucional
07 Democracia Semi Direta
Direito Constitucional
12 Processo Legislativo
Direito Constitucional
09 Normas Aplicáveis e Programáticas
Direito Constitucional
↑VOLTAR AO TOPO
O conteúdo disponibilizado nesta página diz respeito à legislação em vigor na época da publicação.
Este conteúdo foi compilado apenas para fins informativos e não deve ser considerado aconselhamento profissional de qualquer tipo; muito menos jurídico. Consulte um(a) advogado(a) antes de tomar qualquer decisão. Trabalho sob licença Creative Commons. Dafne Fonseca ® Todos os direitos reservados
Contato: +55 (11) 99808-2118 email: dafnefonseca@me.com. Feito com ♥ em SP.