• Home
Contato
  • Direito Constitucional
  • 16 Peças processuais
  • 15 Comissões Permanentes
  • 14 Controle de Constitucionalidade
  • 13 Critério para classificação das Constituições
  • 12 Processo Legislativo
  • 11 ADI`S
  • 10 Federação
  • 09 Normas Aplicáveis e Programáticas
  • 08 Direitos Sociais
  • 07 Democracia Semi Direta
  • 03 Propriedade, Sindicatos, Recursos, Saúde e Prev.
  • 02 Direitos Fundamentais
  • 01 Introdução ao Direito Constitucional
  • Definição da Constituição
  • Ciência Política
  • 09 Eleições, Organograma do poder exec. e leg
  • 08 Organograma do Poder Judiciário
  • 07 Função do Estado
  • 06 Maquiavel
  • 05 Poderes & Formas de Governo
  • 04 Forma Republicana e Parlamentarismo
  • 03 Ditadura e Formas de Governo
  • 02 Democracia
  • 01 Poder
  • Direito Administrativo
  • 10 Atos Administrativos
  • 09 Do Estatuto dos Funcionários Públicos Civis
  • 08 Canvas de Políticas Públicas
  • 06 Princípios da Administração Pública
  • 05 Case
  • 04 Agentes Públicos
  • 03 Administração Pública Brasileira
  • 01 Princípios Constitucionais
  • Direito do Consumidor
  • 03 Da defesa do consumidor em juízo
  • 02 Respons. Civil no CDC e Publicidade
  • 01 Política Nacional das Relações de Consumo
  • Direito Civil
  • 17 Cases Civil • Bens, posse e propriedade
  • 16 Parte II • Direitos reais vs. direitos pessoais
  • 15 Direitos reais vs. direitos pessoais
  • 14 Direitos Reais
  • 13 Obrigações
  • 12 Jus persequendi e jus praeferendi
  • 10 Casamento
  • 09 Revisão
  • 08 Direitos da Personalidade
  • 07 Negócio Jurídico
  • 06 Classificação dos bens
  • 05 Relação Jurídica e seu Objeto
  • 04 Domicílio
  • 03 Morte
  • 02 Emancipação
  • 01 Capacidade
  • Direito Empresarial
  • 10 Operações Societárias
  • 09 Sociedades
  • 08 Contrato Social
  • 07 Marca
  • 05 Patentes e desenhos industriais
  • 04 Propriedade Intelectual
  • 03 Nomenclaturas
  • 02 Proibições, espécies e responsabilidade
  • 01 Básico - Fontes e definições
  • Direito Penal
  • 10 Prescrição, graça, anistia e indulto
  • 09 Medidas de segurança e concurso de crimes
  • 08 Das circunstâncias agravantes
  • 07 Multas e aplicação das penas privativas de liberdade
  • 06 Penas restritivas de direito
  • 05 Penas privativas de liberdade
  • 03 Iter Criminis
  • 02 Teoria do Crime
  • 01 Princípio da Legalidade
  • Direito Processual Civil
  • Decisão Judicial
  • 09 Linha do Tempo do Processo
  • 08 Revisão
  • 07 Sujeitos de um processo
  • 06 Princípios Processuais
  • 05 Como fazer uma petição inicial
  • 04 Competência e exceções da capacidade postulatória
  • 03 Características da jurisdição
  • 02 Etapas de um processo
  • 01 Contencioso vs Voluntário
  • TGD
  • 05 Kelsen • Teoria Pura do Direito
  • 04 Tipos de Antinomia
  • 03 Validade, vigor e revogação
  • 02 Direito Objetivo e Subjetivo
  • 01 História
  • MASC
  • 09 Justiça retributiva e restaurativa
  • 08 Tipos de mediação
  • 07 Resolução Nº. 125/2010 CNJ
  • 06 Auto Compositivos e Heterocompositivos
  • 05 Simulação de Mediação
  • 04 Processos auto compositivos, vinc. e não vinculantes
  • 03 Cases
  • 02 Teoria dos Jogos
  • 01 O poder judiciário e a solução de conflitos
  • ODS
  • In English
  • We need to talk about an injustice
  • Mental Mode
  • What's the right thing to do?
D
Dafne Fonseca
  • Home
Contato
  • Direito Constitucional
  • 16 Peças processuais
  • 15 Comissões Permanentes
  • 14 Controle de Constitucionalidade
  • 13 Critério para classificação das Constituições
  • 12 Processo Legislativo
  • 11 ADI`S
  • 10 Federação
  • 09 Normas Aplicáveis e Programáticas
  • 08 Direitos Sociais
  • 07 Democracia Semi Direta
  • 03 Propriedade, Sindicatos, Recursos, Saúde e Prev.
  • 02 Direitos Fundamentais
  • 01 Introdução ao Direito Constitucional
  • Definição da Constituição
  • Ciência Política
  • 09 Eleições, Organograma do poder exec. e leg
  • 08 Organograma do Poder Judiciário
  • 07 Função do Estado
  • 06 Maquiavel
  • 05 Poderes & Formas de Governo
  • 04 Forma Republicana e Parlamentarismo
  • 03 Ditadura e Formas de Governo
  • 02 Democracia
  • 01 Poder
  • Direito Administrativo
  • 10 Atos Administrativos
  • 09 Do Estatuto dos Funcionários Públicos Civis
  • 08 Canvas de Políticas Públicas
  • 06 Princípios da Administração Pública
  • 05 Case
  • 04 Agentes Públicos
  • 03 Administração Pública Brasileira
  • 01 Princípios Constitucionais
  • Direito do Consumidor
  • 03 Da defesa do consumidor em juízo
  • 02 Respons. Civil no CDC e Publicidade
  • 01 Política Nacional das Relações de Consumo
  • Direito Civil
  • 17 Cases Civil • Bens, posse e propriedade
  • 16 Parte II • Direitos reais vs. direitos pessoais
  • 15 Direitos reais vs. direitos pessoais
  • 14 Direitos Reais
  • 13 Obrigações
  • 12 Jus persequendi e jus praeferendi
  • 10 Casamento
  • 09 Revisão
  • 08 Direitos da Personalidade
  • 07 Negócio Jurídico
  • 06 Classificação dos bens
  • 05 Relação Jurídica e seu Objeto
  • 04 Domicílio
  • 03 Morte
  • 02 Emancipação
  • 01 Capacidade
  • Direito Empresarial
  • 10 Operações Societárias
  • 09 Sociedades
  • 08 Contrato Social
  • 07 Marca
  • 05 Patentes e desenhos industriais
  • 04 Propriedade Intelectual
  • 03 Nomenclaturas
  • 02 Proibições, espécies e responsabilidade
  • 01 Básico - Fontes e definições
  • Direito Penal
  • 10 Prescrição, graça, anistia e indulto
  • 09 Medidas de segurança e concurso de crimes
  • 08 Das circunstâncias agravantes
  • 07 Multas e aplicação das penas privativas de liberdade
  • 06 Penas restritivas de direito
  • 05 Penas privativas de liberdade
  • 03 Iter Criminis
  • 02 Teoria do Crime
  • 01 Princípio da Legalidade
  • Direito Processual Civil
  • Decisão Judicial
  • 09 Linha do Tempo do Processo
  • 08 Revisão
  • 07 Sujeitos de um processo
  • 06 Princípios Processuais
  • 05 Como fazer uma petição inicial
  • 04 Competência e exceções da capacidade postulatória
  • 03 Características da jurisdição
  • 02 Etapas de um processo
  • 01 Contencioso vs Voluntário
  • TGD
  • 05 Kelsen • Teoria Pura do Direito
  • 04 Tipos de Antinomia
  • 03 Validade, vigor e revogação
  • 02 Direito Objetivo e Subjetivo
  • 01 História
  • MASC
  • 09 Justiça retributiva e restaurativa
  • 08 Tipos de mediação
  • 07 Resolução Nº. 125/2010 CNJ
  • 06 Auto Compositivos e Heterocompositivos
  • 05 Simulação de Mediação
  • 04 Processos auto compositivos, vinc. e não vinculantes
  • 03 Cases
  • 02 Teoria dos Jogos
  • 01 O poder judiciário e a solução de conflitos
  • ODS
  • In English
  • We need to talk about an injustice
  • Mental Mode
  • What's the right thing to do?

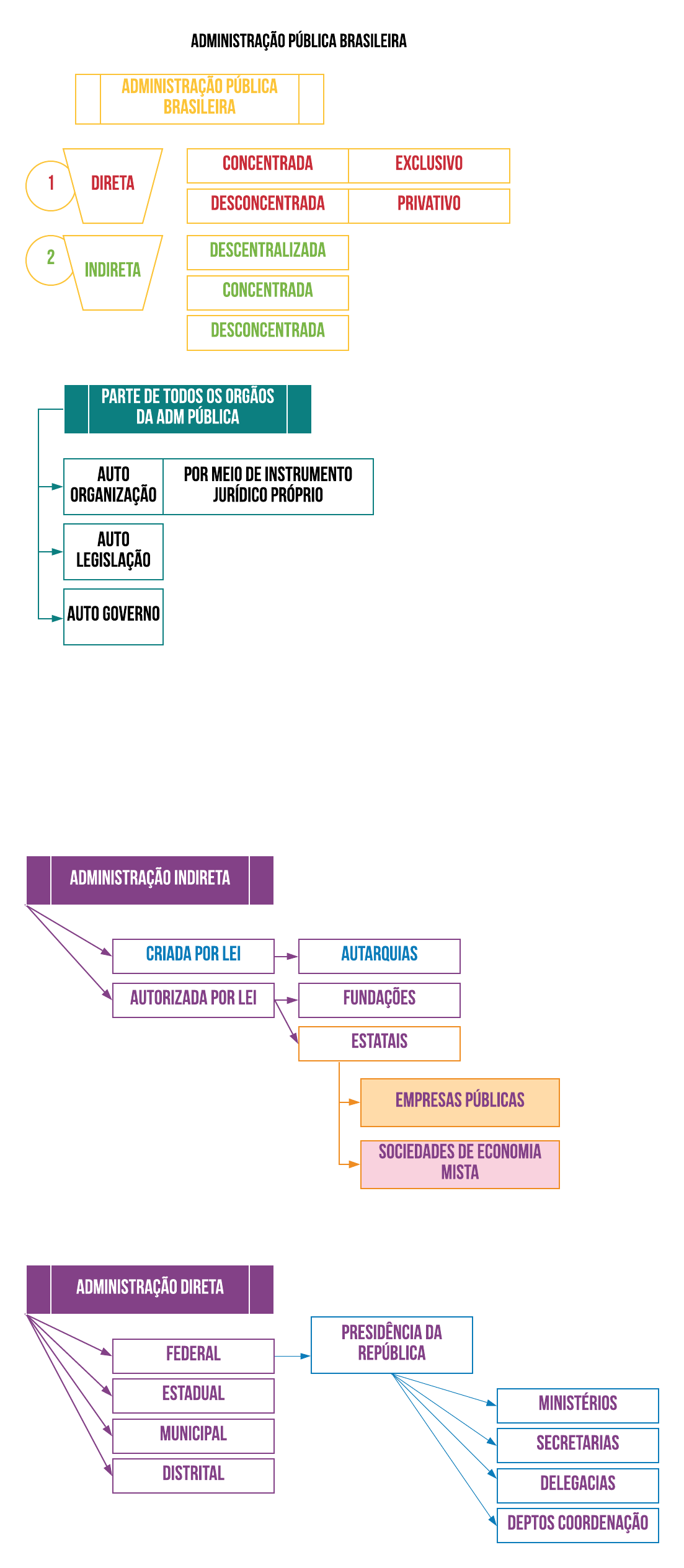
03 Administração Pública Brasileira

Direito Administrativo

VOCÊ TAMBÉM PODE GOSTAR

10 Atos Administrativos
Direito Administrativo
05 Case
Direito Administrativo
Direito Administrativo
01 Princípios Constitucionais
Direito Administrativo
09 Do Estatuto dos Funcionários Públicos Civis
Lei No. 10.261, de 28 de Outubro de 1968 - Estatuto dos Funcionários Públicos Civis do Estado (Atualizada até a Lei Complementar nº 1.310, de 04 de outubro de 2017) - 239 a 323
Administração Pública
Direitos, deveres e penas
06 Princípios da Administração Pública
Direito Administrativo
04 Agentes Públicos
Direito Administrativo
08 Canvas de Políticas Públicas
Desenvolvido por: Politize! – Instituto de Educação Política. Autor: Vinícius Zunino, 2019. Trabalho sob licença Creative Commons.
Direito Administrativo
↑VOLTAR AO TOPO
O conteúdo disponibilizado nesta página diz respeito à legislação em vigor na época da publicação.
Este conteúdo foi compilado apenas para fins informativos e não deve ser considerado aconselhamento profissional de qualquer tipo; muito menos jurídico. Consulte um(a) advogado(a) antes de tomar qualquer decisão. Trabalho sob licença Creative Commons. Dafne Fonseca ® Todos os direitos reservados
Contato: +55 (11) 99808-2118 email: dafnefonseca@me.com. Feito com ♥ em SP.