Home
Contato
Direito Constitucional
16 Peças processuais
15 Comissões Permanentes
14 Controle de Constitucionalidade
13 Critério para classificação das Constituições
12 Processo Legislativo
11 ADI`S
10 Federação
09 Normas Aplicáveis e Programáticas
08 Direitos Sociais
07 Democracia Semi Direta
03 Propriedade, Sindicatos, Recursos, Saúde e Prev.
02 Direitos Fundamentais
01 Introdução ao Direito Constitucional
Definição da Constituição
Ciência Política
09 Eleições, Organograma do poder exec. e leg
08 Organograma do Poder Judiciário
07 Função do Estado
06 Maquiavel
05 Poderes & Formas de Governo
04 Forma Republicana e Parlamentarismo
03 Ditadura e Formas de Governo
02 Democracia
01 Poder
Direito Administrativo
10 Atos Administrativos
09 Do Estatuto dos Funcionários Públicos Civis
08 Canvas de Políticas Públicas
06 Princípios da Administração Pública
05 Case
04 Agentes Públicos
03 Administração Pública Brasileira
01 Princípios Constitucionais
Direito do Consumidor
03 Da defesa do consumidor em juízo
02 Respons. Civil no CDC e Publicidade
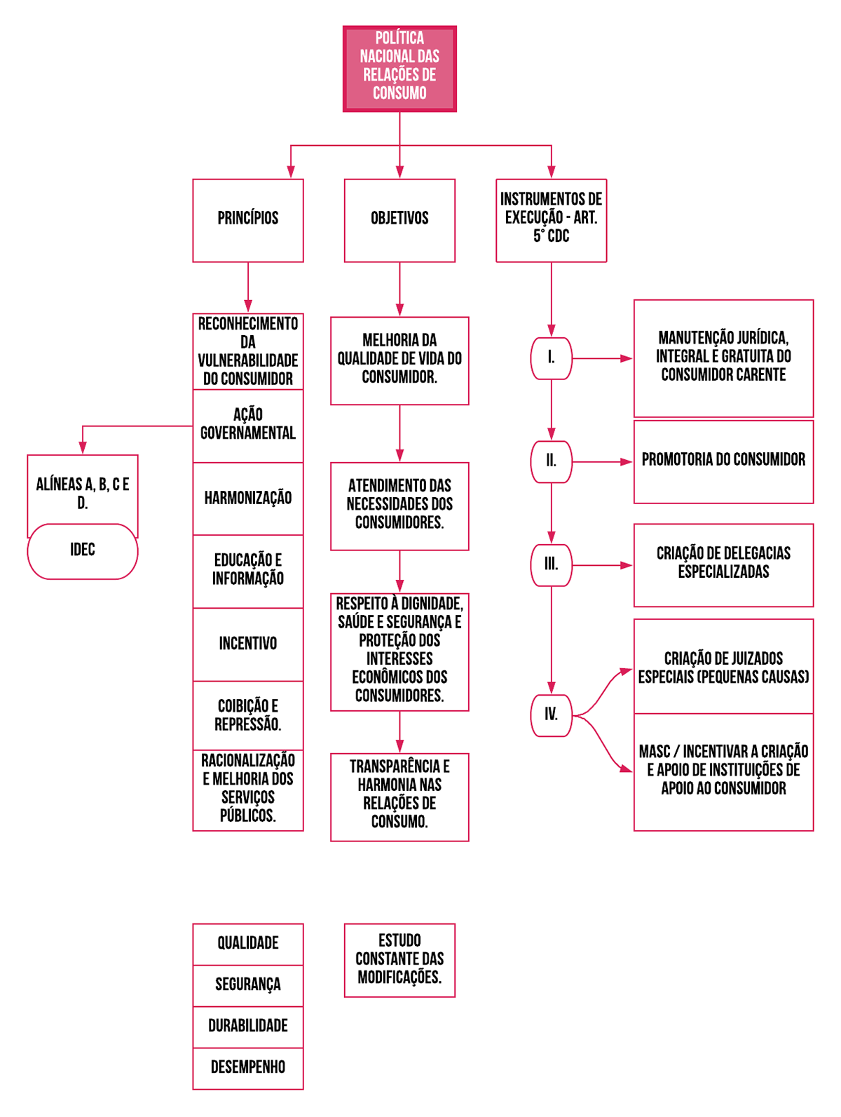
01 Política Nacional das Relações de Consumo
Direito Civil
17 Cases Civil • Bens, posse e propriedade
16 Parte II • Direitos reais vs. direitos pessoais
15 Direitos reais vs. direitos pessoais
14 Direitos Reais
13 Obrigações
12 Jus persequendi e jus praeferendi
10 Casamento
09 Revisão
08 Direitos da Personalidade
07 Negócio Jurídico
06 Classificação dos bens
05 Relação Jurídica e seu Objeto
04 Domicílio
03 Morte
02 Emancipação
01 Capacidade
Direito Empresarial
10 Operações Societárias
09 Sociedades
08 Contrato Social
07 Marca
05 Patentes e desenhos industriais
04 Propriedade Intelectual
03 Nomenclaturas
02 Proibições, espécies e responsabilidade
01 Básico - Fontes e definições
Direito Penal
10 Prescrição, graça, anistia e indulto
09 Medidas de segurança e concurso de crimes
08 Das circunstâncias agravantes
07 Multas e aplicação das penas privativas de liberdade
06 Penas restritivas de direito
05 Penas privativas de liberdade
03 Iter Criminis
02 Teoria do Crime
01 Princípio da Legalidade
Direito Processual Civil
Decisão Judicial
09 Linha do Tempo do Processo
08 Revisão
07 Sujeitos de um processo
06 Princípios Processuais
05 Como fazer uma petição inicial
04 Competência e exceções da capacidade postulatória
03 Características da jurisdição
02 Etapas de um processo
01 Contencioso vs Voluntário
TGD
05 Kelsen • Teoria Pura do Direito
04 Tipos de Antinomia
03 Validade, vigor e revogação
02 Direito Objetivo e Subjetivo
01 História
MASC
09 Justiça retributiva e restaurativa
08 Tipos de mediação
07 Resolução Nº. 125/2010 CNJ
06 Auto Compositivos e Heterocompositivos
05 Simulação de Mediação
04 Processos auto compositivos, vinc. e não vinculantes
03 Cases
02 Teoria dos Jogos
01 O poder judiciário e a solução de conflitos
ODS
In English
We need to talk about an injustice
Mental Mode
What's the right thing to do?
D
Dafne Fonseca
Home
Contato
Direito Constitucional
16 Peças processuais
15 Comissões Permanentes
14 Controle de Constitucionalidade
13 Critério para classificação das Constituições
12 Processo Legislativo
11 ADI`S
10 Federação
09 Normas Aplicáveis e Programáticas
08 Direitos Sociais
07 Democracia Semi Direta
03 Propriedade, Sindicatos, Recursos, Saúde e Prev.
02 Direitos Fundamentais
01 Introdução ao Direito Constitucional
Definição da Constituição
Ciência Política
09 Eleições, Organograma do poder exec. e leg
08 Organograma do Poder Judiciário
07 Função do Estado
06 Maquiavel
05 Poderes & Formas de Governo
04 Forma Republicana e Parlamentarismo
03 Ditadura e Formas de Governo
02 Democracia
01 Poder
Direito Administrativo
10 Atos Administrativos
09 Do Estatuto dos Funcionários Públicos Civis
08 Canvas de Políticas Públicas
06 Princípios da Administração Pública
05 Case
04 Agentes Públicos
03 Administração Pública Brasileira
01 Princípios Constitucionais
Direito do Consumidor
03 Da defesa do consumidor em juízo
02 Respons. Civil no CDC e Publicidade
01 Política Nacional das Relações de Consumo
Direito Civil
17 Cases Civil • Bens, posse e propriedade
16 Parte II • Direitos reais vs. direitos pessoais
15 Direitos reais vs. direitos pessoais
14 Direitos Reais
13 Obrigações
12 Jus persequendi e jus praeferendi
10 Casamento
09 Revisão
08 Direitos da Personalidade
07 Negócio Jurídico
06 Classificação dos bens
05 Relação Jurídica e seu Objeto
04 Domicílio
03 Morte
02 Emancipação
01 Capacidade
Direito Empresarial
10 Operações Societárias
09 Sociedades
08 Contrato Social
07 Marca
05 Patentes e desenhos industriais
04 Propriedade Intelectual
03 Nomenclaturas
02 Proibições, espécies e responsabilidade
01 Básico - Fontes e definições
Direito Penal
10 Prescrição, graça, anistia e indulto
09 Medidas de segurança e concurso de crimes
08 Das circunstâncias agravantes
07 Multas e aplicação das penas privativas de liberdade
06 Penas restritivas de direito
05 Penas privativas de liberdade
03 Iter Criminis
02 Teoria do Crime
01 Princípio da Legalidade
Direito Processual Civil
Decisão Judicial
09 Linha do Tempo do Processo
08 Revisão
07 Sujeitos de um processo
06 Princípios Processuais
05 Como fazer uma petição inicial
04 Competência e exceções da capacidade postulatória
03 Características da jurisdição
02 Etapas de um processo
01 Contencioso vs Voluntário
TGD
05 Kelsen • Teoria Pura do Direito
04 Tipos de Antinomia
03 Validade, vigor e revogação
02 Direito Objetivo e Subjetivo
01 História
MASC
09 Justiça retributiva e restaurativa
08 Tipos de mediação
07 Resolução Nº. 125/2010 CNJ
06 Auto Compositivos e Heterocompositivos
05 Simulação de Mediação
04 Processos auto compositivos, vinc. e não vinculantes
03 Cases
02 Teoria dos Jogos
01 O poder judiciário e a solução de conflitos
ODS
In English
We need to talk about an injustice
Mental Mode
What's the right thing to do?
01 Política Nacional das Relações de Consumo
Direito do Consumidor
VOCÊ TAMBÉM PODE GOSTAR
03 Da defesa do consumidor em juízo
Direito do Consumidor
02 Respons. Civil no CDC e Publicidade
Direito do Consumidor
↑
VOLTAR AO TOPO